LeveDB源码笔记系列:
前言
对LevelDB源码的博客,我准备采用总-分的形式进行记录,我觉得先了解一下LevelDB整体流程,再往后讲解各个基础组件的话,读者会更容易理解这样设计的用意。
性能简介
数据参考自leveldb的README:https://github.com/google/leveldb。
写性能
分析如下:
顺序写:保证数据按key递增插入到数据库中。因为一个sst中的数据密集,key之间差距不会特别大,所以压缩的时候相邻两层参与压缩的sst不会很多,压缩的压力不会特别大。
每次写入执行sync同步操作:不测也能知道性能不会高到哪里去。
随机写入:程序随机生成key值,插到leveldb中,相对于顺序写,这样会导致一个sst中的数据稀疏,key之间间隔过大,压缩的时候参与压缩的sst可能会更多,所以压缩的压力就会相对大点。
修改或删除数据:结果和随机写入类似,插入和删除会导致一个sst文件的key变的稀疏,导致和随机写差不多的性能。
数据如下:
1 | # 顺序写 |
读性能
分析如下:
随机读:具备不确定性,可能需要读n多个sst文件,如果sst文件不在cache中,又会涉及单个sst文件data index block的磁盘寻道和解压缩(可能需要解析n多个不在cache中的sst文件。)。所以性能上不去。
顺序读:level读数据是创建一个外部归并迭代器,顺序读从一定程度上减少了对一个sst文件的反复解析(因为cache有限,被缓存的sst会被lru算法置换出去),同时也减轻了data_block的反复解压和磁盘寻道的代价。
反向读:因为leveldb的sst文件data_block它的key是存在前缀压缩的,每个key相当于是一个增量key,想从一个key知道前一个key,必须从重启点重新解析,这个过程涉及到一个while循环,所以反向读性能会比顺序读要差点。
数据如下:
1 | # 随机读 |
根据leveldb的源码实现,考虑数据量很大,cache不命中的情况下,开销主要在每次读key至少都要进行的2次磁盘寻道(读data index block和data block),同时带来的data block的反复解压也是瓶颈所在,所以增大cache的大小一定程度上能改善leveldb的读性能。如下:
1 | readrandom : 9.775 micros/op; (approximately 100,000 reads per second before compaction) |
架构简介
图片引用自知乎(https://zhuanlan.zhihu.com/p/206608102)若有侵权,可联系我将其删除,另外这篇文章也是讲LevelDB的,讲的非常好,推荐大家也可以去看看。LevelDB架构图如下:

LevelDB内存中使用了跳表:mem_(内存跳表)、imm(只读内存跳表)。
LevelDB在磁盘数据结构上:设计了SSTable只读磁盘数据结构。并且SST是按分层组织的。
使用两种形式的内存跳表:mem_和imm_,mem_相当于是前台的buff供用户读写数据,而imm_为写满了的mem_充当一种临时容器,这样做的好处是能让imm_和后台Compaction线程打交道(置换)。当后台Compaction线程繁忙时,不至于说写满了的mem_没地方放,从而需要阻塞去等待后台Compaction线程的压缩。imm_的角色本质上和Muduo异步日志的AsyncLogging::buffers_是一样的。当然LevelDB的前台缓存:mem_、imm_,后台Compaction线程的设计,是双缓冲技术的实践。
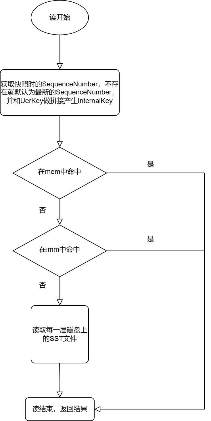
LevelDB的快照读流程
获取快照时的SequenceNumber,不存在默认为最新的SequenceNumber。
先读取内存中的跳表:mem_(内存跳表),找到返回,没找到继续。
再读内存中的只读跳表:imm_(只读内存跳表),找到返回,没找到继续。
按层查找sst文件。
对于第0层sst文件,由于第0层sst文件之间是存在重叠的,所以会顺序查找第0层的每个和key有重叠的sst文件。(涉及多个sst文件)。
对于其他层,由于leveldb在压缩的时候就保证了其sst之间是不存在重叠的,所以,其他层的查找就会采用二分的形式去定位可能包含key的sst文件,当然,这种情况下,其他层的key的查找最多涉及一个sst文件。(最多涉及一个sst文件)。
找到返回OK和对应的value,找不到返回NotFound。
从后面SST以及双层迭代器的源码分析我们就可以看到,因为sst结构设计的精妙,LevelDB对SST的查找也是使用了二分。这里就不过多赘述。
LevelDB的读流程图如下:

LevelDB的写流程(删除,插入,修改
如果存在多个线程并发写,将请求写的所有线程放到一个队列里面,仅让位于对头的线程执行下面真正的写操作,其他线程阻塞在条件变量上。
执行MakeRoomForWrite,确保mem_有足够的空间写。如果第0层的sst文件数达到阈值config::kL0_SlowdownWritesTrigger(默认8个sst),就触发慢写(sleep1000微妙后再来尝试MakeRoomForWrite);如果第0层的sst文件达到阈值config::kL0_StopWritesTrigger(默认12个sst),就触发停止写(阻塞在条件变量上,等待Compaction线程的唤醒);如果mem_满了 && imm_为nullptr,就将mem_转换为imm_,并清空mem_;如果mem_满了 && imm_非nullptr,也即后台Compaction线程繁忙,来不及压缩imm_,就阻塞在条件变量上,等待后台Compaction线程的唤醒。
做一个BuildBatchGroup的操作:将其他线程请求写的kv对 合并。
将3合并的数据写到WAL日志中。
将3合并的数据统一写到mem_中。
唤醒其他阻塞的线程,并且从队列中移除。同时,必要的话,唤醒下一个队头执行写操作。
在LevelDB中,删除、插入、修改均是向mem_中插入一条包装过的key(InternalKey)。
InternalKey的组成:

UserKey:用户提供的key。
SequenceNumber:由全局逻辑计时器提供,能保证key不重复,并方便实现快照读,有效解决了并发情况下的幻读、脏读的问题。
ValueType:存在两个值:kTypeDeletion和kTypeValue。
删除:是插入一条ValueType为kTypeDeletion的InternalKey。插入和修改:都是插入一条带kTypeValue的InternalKey。
那么LevelDB是如何确定一个key最新状态是删除还是插入呢?如果对key进行了修改,又如何知道它的最新值能?删除也是插入key的话,怎么保证删除之前的key删除干净呢?
要解决上面的问题,SequenceNumber字段就起到了关键作用。LevelDB整体上会以UserKey升序,当UserKey相同时,会以SequenceNumber降序排列。因为SequenceNumber最大的靠前排,这样就保证了在查询的时候最先获取到一个key的最新状态(是否删除、没删除的话最近一次修改的Value是多少?)。而真正的删除会在压缩阶段进行。
同时SequenceNumber可以很好的实现快照读,而快照读就是,用户可以拍下数据库某一时刻的快照(会记录当时的SequenceNumber),然后拿着这份快照(SequenceNumber)可以随时访问当时的数据。
引用陈硕的话,这其实是一种记流水账的思想(追加写),不管是删除、插入还是修改,都是在末尾记录一下,而不会去动以前的记录。这也是LevelDB精华所在。
LevelDB的压缩流程
压缩作为LSMTree的核心组件之一,在LevelDB中由后台专门的一个线程执行。本质上讲压缩就是剔除最老的快照时的的冗余key,只保留key最新的记录。压缩过程中同样重要的有:压缩时机?压缩哪一层的哪一个sst?对sst以什么策略进行分割?如何控制sst和祖父间的关系?为什么LevelDB设置成7层?sst文件大小为什么默认2M?每层的sst文件数量为什么默认是那么多?
这些问题LevelDB都有具体的策略和参数进行控制,目前作者的功力有限,有些地方还未能完全明白用意,所以此处仅简述一下大概的压缩流程。
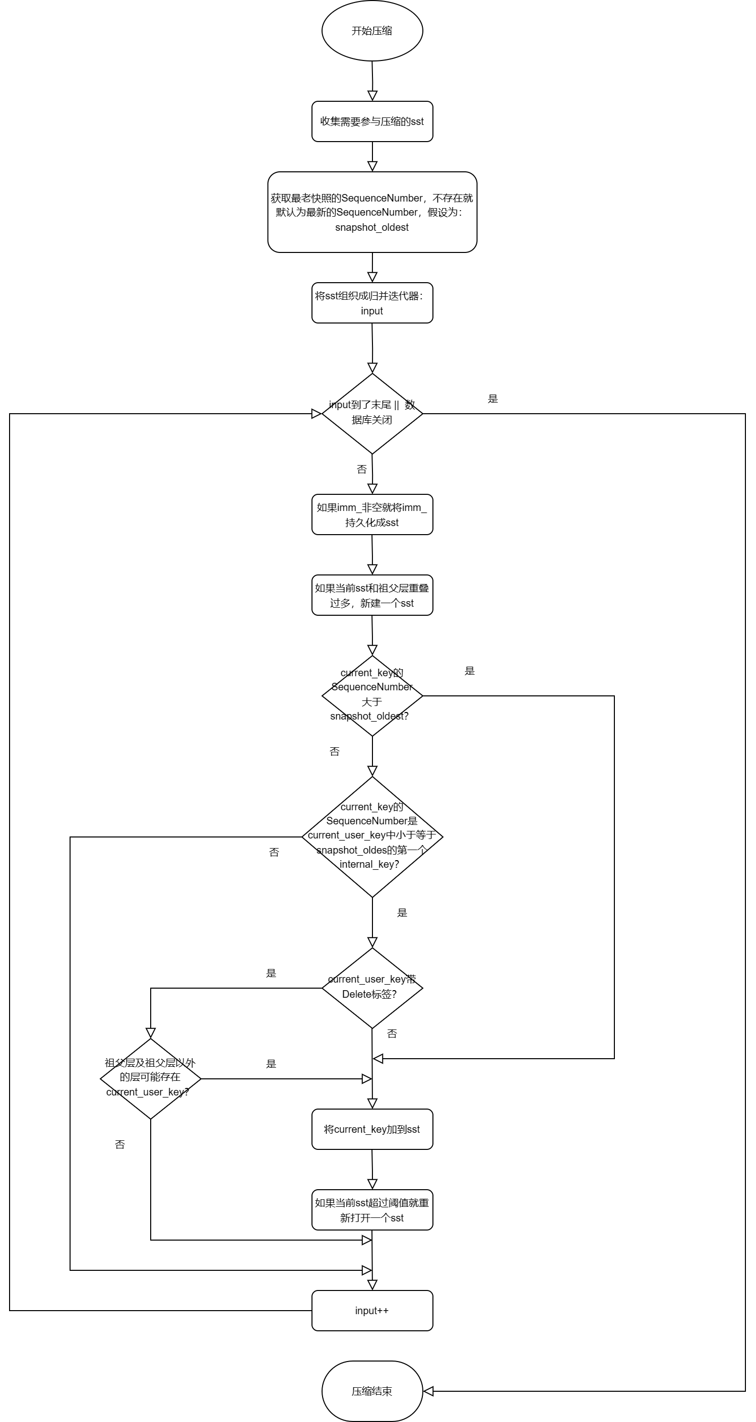
压缩流程图如下:

具体流程如下述:
确定要压缩的sst文件,假设该sst文件在level层,收集level层和level + 1层和sst文件有重叠的所有sst文件。
获取最老的快照的SequenceNumber,不存在默认为最新的SequenceNumber这里假设为snapshot_oldest。
将1中收集到的sst文件建立成一个多路归并迭代器。并将迭代器指向首个元素(最小的)。
遍历归并迭代器,迭代器的元素按UserKey升序 && UserKey相同的按SequenceNumber降序排列。就同一个key来说,用以下规则决定其去留。
对于SequenceNumber大于snapshot_oldest的,全部保留。而小于等于snapshot_oldest的以如下规则压缩。
只对第一个小于等于snapshot_oldest的key继续下面的判断,其他的太老的直接忽略。
对于带TypeDeletion标签的key(假设Internal Key为kD),如果level + 2以及以外的层不可能也包含k,该key就会在本次压缩中直接删除。如果level + 2以及以外的层可能也包含k,kD会保留下来,写到sst文件中,在随后的压缩中再一起删除干净。
对于带kTypeValue标签的key保留即可。
在遍历归并迭代器过程中,会按序建立sst文件,建立sst文件的过程中,还会按设定大小对sst文件进行一个切割,防止单个sst文件过大。单个sst文件与祖父层重叠大小太大也会被切割,重新建立一个新的sst文件。
将输出的sst文件放到level + 1层。
总结
理想情况下:
LevelDB的读操作:最多会涉及2次磁盘IO(读data index block和data block)。
LevelDB的写操作(插入、修改、删除):是直接插到内存,不涉及磁盘IO。但在随后的压缩的过程中,可能会涉及一些磁盘IO(在归并迭代器中遍历sst时涉及磁盘读,将压缩的数据输出到磁盘时涉及磁盘顺序写)。
本章完结